- 概覽
-
訂貨數據:
規格參數 訂貨号 EBH-AMS:2點*12位精度電壓輸入,1點*12位精度電壓/電流輸出 CTH2 AMS-03S1-EB EBH-AMS: 4點*12位精度電壓輸入,2點*12位精度電壓輸出 CTH2 AMS-06S1-EB EBH-AMS: 4點*12位精度電壓輸入,2點*12位精度電流輸出 CTH2 AMS-06S2-EB
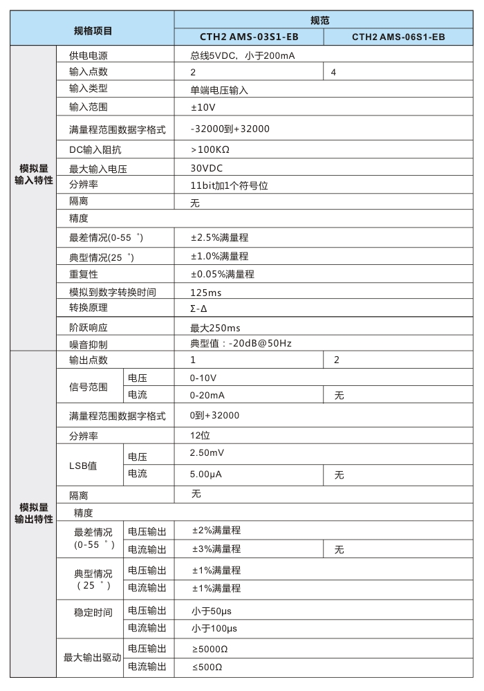
- 技術參數
-



- 典型應用
- 安裝規格
- 樣本/手冊/軟件






